EdCast Marketplace Family
Web applications ○ EdCast Marketplace ○ 2018 & ongoing
Team
UX Analyst
UX/UI Designer
Timeline
Start Novеmber 2018
Duration
Ongoing

Context
EdCast Marketplace is a global B2B e-commerce platform that enables corporate L&D teams to source all their training products and services from a single, integrated learning ecosystem. The EdCast Marketplace offers an expanding catalog of self-paced and instructor-led training programs in various areas, such as Technology, Soft Skills, Leadership, and Compliance.
The EdCast Marketplace is composed of multiple web applications, each referring to a specific set of services. Since Q4 of 2018, the Design Team has been involved in the redesign of several existing applications and, more importantly, in the design of new ones, in a way that ensures that they all make sense together in one concise product.
This page summarizes the overall scope of this product, alongside its main applications, and key initiatives, described in detail in other projects of this portfolio.


Key Features
• One-stop-shop for everything Training related:
○ Products (for Instructors, Students, and others)
○ Courses
○ Course Events
○ Instructors for hire (to deliver Course Events)
• Advanced Catalog search to browse for Products & Services
• Full Negotiation and Communication Platform supporting:
○ Quotation Requests from interested Buyers
○ Direct Messaging between all parties
○ Course Delivery Scheduling
○ Travel & Expenses Settlements
○ Transaction and Billing Processes
○ Full Negotiation History
• Seller Managed Feed (Posts, Announcements, etc)
• Full Cart and Checkout Capabilities
... among others ...

Project Goals
As mentioned above, this project is actually composed of multiple separate initiatives, each addressed as its own project, and which you can find more details in the other entries of this portfolio. Nevertheless, there were still some overarching goals that led to and guided those projects, summarized as follows:
• Centralize the search, discovery, and consumption of multiple service offerings - As mentioned above, the EdCast Marketplace aims to be a One-Stop-Shop for all Businesses' training needs. This requires us to consolidate, in one single product, various different types of items, processes, and workflows.
• Ensure Visual and Functional Consistency - The EdCast Marketplace is composed of multiple applications and different types of services. This implies the existence of multiple representations of content, and workflows, which, nevertheless, must still be consistent with each other and recognizable within the same product.
• Reduce dependencies (and costs) from Third-Party Applications - Although, this implies a significant engineering effort, reducing the dependency of third-party applications vastly reduces costs in a long term and facilitates keeping a high visual and functional consistency within the platform.
• Ensure and Improve an overall positive User Experience - By the time the Design Team was involved in this project, multiple complaints had already been made by the Marketplace's customer base. Multiple issues around general navigation, access to information, and overall usability were severely harming the users' experience. This made it a particularly important goal considering not only the need to redesign existing systems (such as the Product Marketplace), but also develop new ones (such as the Service Marketplace).

Challenges & Restrictions
Given the context of this project (a B2B platform) and the company's structure (a Start-up), there were some important factors that, ultimately, impacted our design process and decisions across the multiple projects. These include:
• Facilitating a progressive transition to a centralized digital format for an industry whose processes are still, surprisingly, very manual and highly decentralized;
• Limited (to non-existent) access to existing and prospective end-users;
• Stakeholders to which the project is sold are often NOT the actual end-users;
• An existing platform developed across very different (and inconsistent) environments - in turn, raising multiple constraints in terms of what can be done in terms of functionalities, navigation, and visual consistency;
• Design Big, Develop Small - need to create MVP and "future-ready" versions to facilitate the implementation plan of the different features, so that there is no time when the platform experience feels unfinished or disconnected;
• An "engineering-focused" structure with a high buy-in for quantitative, but low buy-in for qualitative data;



Who uses EdCast Marketplace? (User Groups)
Defining personas is a very common method in UX Design. However, due to the highly complex nature of the processes involved in the Training Industry, together with the already complex nature of the platform, and the high variety of users the platform serves, we defined, at a higher level, 4 main groups of users. These serve as the baseline for the creation of the required personas per product line or project and you can see them summarized below.
Note that all of these groups are presented in a Ven-Diagram. This means that despite the existence of these separated groups, intersections still happen. For example:
• All Instructors are specialized service Sellers but, when they are freelancing, they may need to purchase the course materials themselves, as Buyers. Similarly, when wanting to renew their accreditations, they may need to contact specific training companies, as Learners.
• In order to create customized course programs, Sellers may also need to purchase materials from other sellers, thus sometimes having to act as Buyers.
• among other edge cases...

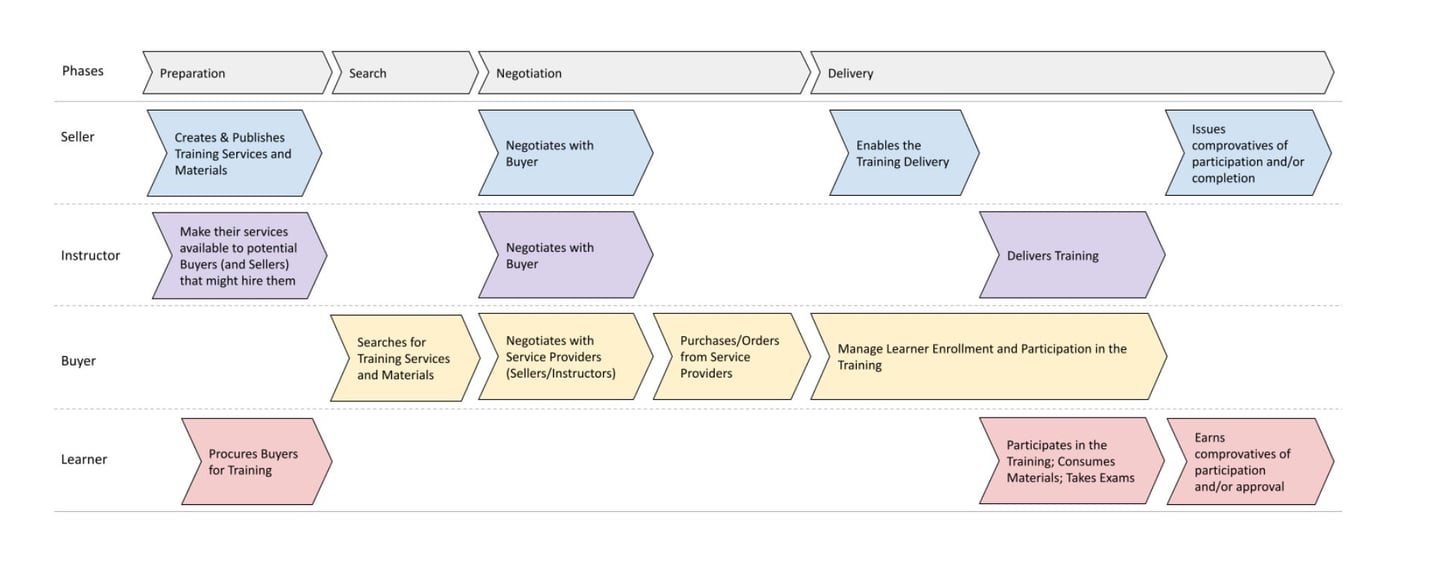
How it works? (User Journeys)
Below follows a summarized journey of all four User Groups involved with the EdCast Marketplace. For more detailed information, please refer to the individual projects listed at the end of this page, or let's discuss them in an interview.



The EdCast Marketplace Environment
As previously mentioned, the EdCast Marketplace environment is composed of multiple applications. While interconnected, the different applications serve to address the primary use cases of the various types of user groups involved. Below follows a summary of each application, together with its primary users.


Application Summary



Usage Summary

Related Projects
Product Marketplace
A complete redesign n of the MVP version of the application, including a new design system, simplified workflows, and significantly improved user experience.
Service Marketplace
A complete redesign of the MVP version of the original application, including a new design system, simplified workflows, significantly improved user experience, and additional use cases. This project focuses primarily on the use of this platform for Instructors and Buyers procuring Instructor Services.
Learning Portal
A Redesign of the Learning portal original application to enable all assigned learners to consume the Materials and/or Services of the EdCast Marketplace.
EdCast Marketplace Admin Panel
The beginning of the redesign of the EdCast Marketplace Admin Panel focused on use cases around the creation of Self-paced and (Virtual) Instructor-led Courses; the scheduling of Course Events, and full management of Course Deliveries.
Design of the Integrations and Data application to enable selected business Sellers third-party integration for the bulk upload of Products.
Redesign of the website for the whole EdCast Marketplace Environment.
Complete Design System used in all of the applications.



